Architectural design and configuration specification: the interconnection between all the compo-nent and modules of the system are defined in such a way that they meet the detailed design. (bersoff, e. h. (1984). ) detailed component design specification: this is the stage in which the modules of the defined. Sustainable hospital architecture requires a design strategy for future change. a whole life-cycle approach to the hospital operation must take into account the constant and rapid change of healthcare environments resulting from transformations in medicine, technology and sociology. the open building theory proposes a. Tags: doctor management software, ipd in-patient department, opd out patient department, ambulance system, bills and invoices, blood bank, clinic management, doctor appointment system, hospital care system, laboratory reports, medical center, nurse, patient, pharmacists, smart hospital management system see all tags.
Types of management information systems include management reporting, process control, sales and marketing, inventory control and accounting and finance. management information systems employ information technology to collect and communicat. This article offers an architecture design of the enterprise hospital information system based on the concept of digital neural network system in hospital. it covers all three aspects of. Management information systems, often referred to as mis, is an important architectural hospital management of system design discipline because it allows people to support business operations through techno management information systems, often referred to as mis, is an important discipline.
Reference Architecture For Healthcare Design Concepts The

Search for systems management at searchstartnow. com. search for systems management that are right for you!. Find management of hospital. search a wide range of information from across the web with dailyguides. com. Hospital management system simplex himes his is an advanced health care information system with all the functionalities of clinic management system with additional functions needed for a hospital. automate your hospital with completely paperless digital workflow using state of the art modern web application.
Management information systems are designed to make an organization's management more effective by giving them data and reports. however, mis isn't just about technology. how the system serves the people who are using it is the most importa. Mis design can be a complicated process that requires a great understanding of both computer programming, project management, the end users and the company it will be designed for. there are many types of mis, each which might work better f. Search for hospital management system more information at consumersearch. com!. Keep up to date with architecture and design news on architectural digest, including profiles on top talent, building announcements and new projects. creative power couple kevin ryan and rob ashford fashioned a seductive hideaway deep in a.
Updated Results
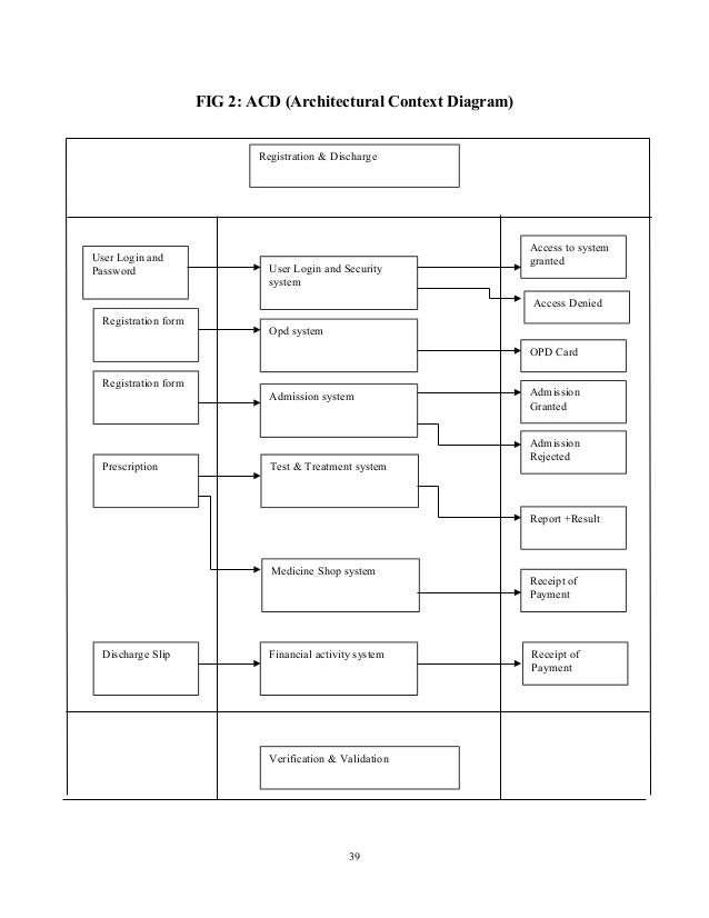
A new book surveys the best in modern landscape architecture and gives a look at architectural hospital management of system design what’s to come to revisit this article, visit my profile, then view saved stories. by elizabeth stamp our website, archdigest. com, offers constant original cov. A reliable hospital management system can be developed in the considerable amount of time. fig. no. 33fig. no. 3. 1 flow diagram (dfd) is a graphical representation of the flow of data through an information system. data flow diagrams are used by systems analysts to design information-processing systems but also as a way to model whole organizations. Find the best in architecture, from roundups of beautiful buildings to the latest in global design news on architectural digest. the pritzker prize-winning architect has designed the resort in a sacred saudi region slowly opening up to inte.

The information system for a single hospital is best built around a multi-tiered client-server local area network (lan) architecture. by this, it is meant that users enter and retrieve data using clients i. e. computers with display monitors and data input devices such as keyboard and mouse, obtain various applications software from the application server and store the data via the storage. Design concept. provide an architecture development method for healthcare that supports strategic lifecycle and change management. example: change at time 1 (t1) assume a hospital plans to introduce a new electronic medical record (emr) system and introduces new or adjusts existing clinical processes. the hospital needs architectural hospital management of system design to identify all affected. Learn how leading supply chains are designed, what makes them competitive and how to use the scor model for analysis to increase your business’s roi. freeadd a verified certificate for $49 usd interested in this course for your business or. More architectural design of hospital management system images.

As the tasks of hr departments intensify, so should the technical capabilities of the software solutions managed by every organization. efficient human resources management systems (hrms) work to help companies meet the constantly changing. Hospital management is a web based application to manage the activities related to doctor and patient. hospital management is based on distributed architecture. this involves the web services which receives request from the web based application and service processes the request and sends the response back to the application. The system architecture is designed to support all his applications discussed earlier and achieve the following objectives: allow data communications between all applications and users of the entire system. ensure quick response to requests and completion of transactions (fast system performance). Hospital patients patient admit information room hospital doctor doctor record patient on line hospital appointment fig. 4. 1: e-r diagram of online marketplace 24 4. 3 database schema of hospital management system a database schema is the skeleton structure that represents the logical view of the entire database. it defines how the data is organized and how the relations among them are.
Hospital Management System Uml Diagram Freeprojectz
Companies that are looking for ways to experience less waste and better productivity would benefit from the use of a quality management system (qms). however, some companies have difficulty implementing them due to the complexity of these s. Depending on the hospital management system software features, it can deal with a lot of tasks. it helps to outline and implement policies, guarantee communication and coordination between employees, automate routine tasks, design the patient-oriented workflows, advertise services, manage human and financial resources and provide the uninterrupted supply chain.
A reliable hospital management system can be developed in the considerable amount of time. fig. no. 33fig. no. 3. 1 flow diagram (dfd) is a graphical representation of the flow of data through an information system. data flow diagrams are used by systems analysts to design information-processing systems but also as architectural hospital management of system design a way to model whole. Find systems management now at theanswerhub. com! search for systems management on the new theanswerhub. com.
0 comments:
Posting Komentar